Berechnung von Betriebskosten und Fahrgeldeinnahmen (Erlösen)
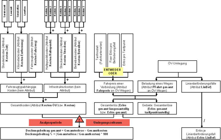
Abbildung 210 gibt einen Überblick über das Kosten- und Erlösmodell in Visum und das Zusammenwirken mit den Ergebnissen aus der Umlegung. Die Attributnamen sind in der Darstellung fett gedruckt. Es sind verschiedene Einstellungen vorzunehmen (Anwendung: Parameter für die Berechnung ÖV-betrieblicher Kennzahlen).
Abbildung 210: Berechnungsschema Kosten und Erlöse
|
Hinweis: Bitte beachten Sie, dass die Bezugszeiträume der Kostenseite und der Erlösseite zueinander passen müssen, damit Sie für die Deckungsbeiträge sinnvolle Ergebnisse erhalten. Die Erlöse werden bezogen auf den Umlegungszeitraum berechnet. Das Attribut Personenfahrten gesamt gibt die Anzahl der Personenfahrten im Umlegungszeitraum wieder, das bedeutet, es variiert in Abhängigkeit von der Länge des Umlegungszeitraums. Dadurch variieren auch die Erlöse in Abhängigkeit von der Wahl des Umlegungszeitraums. Die Kosten hingegen werden bezogen auf die Analyseperiode berechnet. Da der Umlegungszeitraum häufig nur die Spitzenstunde umfasst (zum Beispiel den Feierabendverkehr von 16 bis 18 Uhr), ist es notwendig, dieses Ergebnis auf die Analyseperiode hochzurechnen, wenn Sie in Ihrem Modell Deckungsbeiträge berechnen oder wenn Sie Kennzahlen, die in der Umlegung berechnet werden, mit Kennzahlen, die im Verfahren ÖV-betriebliche Kennzahlen berechnet werden (Datei Kennzahlenherkunft.xls im Verzeichnis ...\Programme\PTV Vision\PTV Visum 2023\Doc\Deu), kombinieren möchten. Um gleiche Bezugszeiträume herzustellen, müssen Sie am Nachfragesegment einen Hochrechnungsfaktor vom Umlegungszeitraum auf die Analyseperiode definieren (Anwendung: Kostenmodell erstellen). Der Hochrechnungsfaktor 1 ist hier nur korrekt, wenn Sie eine Ganztagesumlegung durchführen. |

