Befragungsdaten plausibilisieren

Bei der Plausibilisierung wird für jeden einzelnen Befragungsdatensatz geprüft, ob die vom Fahrgast angegebene Fahrtroute richtig sein kann. Aus einem Vergleich der Befragungsdaten mit dem im Visum-Netzmodell gespeicherten tatsächlichen ÖV-Angebot können unplausible Fahrtrouten erkannt und korrigiert werden, indem die entsprechenden Linien (beziehungsweise Linienrouten oder Fahrzeitprofile) durch plausible Linien (beziehungsweise Linienrouten oder Fahrzeitprofile) ersetzt werden. Jeder Befragungsdatensatz wird durch zusätzliche Informationen wie Abfahrts- und Ankunftszeiten, Fahrzeit und Fahrtweite, benutzte Linien und Fußwege ergänzt.

Hinweis: Die in den Befragungsdatensätzen angegebenen Einstiegs- und Ausstiegshaltestellen müssen im betrachteten Netz vorhanden sein, ansonsten wird der betroffene Datensatz ignoriert. Wird eine dieser Haltestellen nach dem Einlesen gelöscht, werden auch alle Wege gelöscht.

Vorgehensweise bei der Plausibilisierung

In der Regel findet eine Plausibilisierung in folgenden Teilschritten statt.

1.  Plausibilisierung des Erhebungsteilwegs (Abbildung 287)

2.  Plausibilisierung des Vorlaufs (Abbildung 288)

3.  Plausibilisierung des Nachlaufs

Für jeden dieser Teilschritte können mehrere Plausibilisierungsdurchgänge vorgenommen werden, um die Befragungsdatensätze sukzessive – mit zunächst schwieriger zu erfüllenden bis hin zu immer leichter zu erfüllenden Plausibilisierungskriterien – zu überprüfen.

Hinweis: In einzeiligen Befragungsdatensätzen können Vor- und Nachlauf aus jeweils maximal zwei Teilwegen bestehen (Anwendung: Format der einzeiligen Befragungsdatendatei).

  • Der innere Teilweg führt von VorHst nach EinHst oder von AusHst nach NachHst.
  • Der äußere Teilweg führt von QuellHst nach VorHst oder von NachHst nach ZielHst.

Bei mehrzeiligen Befragungsdatensätzen ist die Anzahl von Teilwegen in Vor- und Nachlauf beliebig (Anwendung: Format der mehrzeiligen Befragungsdatendatei).

Plausibilisierung des Erhebungsteilwegs

Abbildung 287: Plausibilisierung des Erhebungsteilwegs

* Bei mehreren Fahrten wird diejenige gewählt, deren Summe aus Fahrzeit und Wartezeit am geringsten ist.

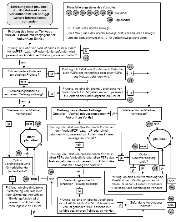
Plausibilisierung des Vorlaufs (Beispiel für 1 bis 2 Teilwege im Vorlauf)

Abbildung 288: Plausibilisierung des Vorlaufs

* Bei mehreren Fahrten wird diejenige gewählt, deren Summe aus Fahrzeit und Wartezeit am geringsten ist.

Plausibilisierung des Nachlaufs

Die Plausibilisierung des Nachlaufs erfolgt analog zur Plausibilisierung des Vorlaufs (Abbildung 288).

Status-Kennungen der Plausibilisierungsqualität

Die Qualität einer durchgeführten Plausibilisierung wird für jeden Befragungsdatensatz mit einer Statuskennung von 0 bis 10 in einer Ergebnisdatei beziehungsweise in ÖV-Wege- und ÖV-Teilwegelisten beschrieben.

Tabelle 305: Status-Kennungen für den Erhebungsteilweg

Status für den Erhebungsteilweg (E)

0

Noch nicht bearbeitet

Plausibel

Plausibel: Entspricht den Angaben (1)

Auf dem Erhebungsfahrzeitprofil (oder der Erhebungslinienroute oder –linie, je nach Genauigkeit der Eingabe) wurde eine Fahrt gefunden, deren Abfahrt von der Einstiegshaltestelle zur Ausstiegshaltestelle des Erhebungsteilwegs innerhalb des für den Abfahrtszeitpunkt an der Einstiegshaltestelle definierten Toleranzintervalls liegt.

Plausibel: Abweichende Linienroute oder Fahrzeitprofil (2)

Auf einem anderen Fahrzeitprofil (oder einer anderen Linienroute) der Erhebungslinie wurde eine Fahrt gefunden, deren Abfahrt von der Einstiegshaltestelle zur Ausstiegshaltestelle des Erhebungsteilwegs innerhalb des für den Abfahrtszeitpunkt an der Einstiegshaltestelle definierten Toleranzintervalls liegt.

Plausibel: Abweichende Linie (3)

Auf einem beliebigen Fahrzeitprofil einer anderen Linie im Netz (oder Linienroute) wurde eine Fahrt gefunden, deren Abfahrt von der Einstiegshaltestelle zur Ausstiegshaltestelle des Erhebungsteilwegs innerhalb des für den Abfahrtszeitpunkt an der Einstiegshaltestelle definierten Toleranzintervalls liegt.

Plausibel: Ein Teilweg erfordert einen zusätzlichen Umstieg (5)

Für den Erhebungsteilweg wurde eine indirekte Verbindung (mit Umsteigen, einschließlich Fußwege) mit Abfahrt innerhalb des für den Abfahrtszeitpunkt an der Einstiegshaltestelle definierten Toleranzintervalls mit fahrplanfeiner Verbindungssuche (Kurzwegsuche) gefunden.

Nicht Plausibel

Unplausibel: Keine direkte Linienroute gefunden (7)

Unplausibel, weil keine der gemäß den Parametern zulässigen Linienrouten Ein- und AusHst verbindet und eine Verbindungssuche nicht erlaubt ist.

Unplausibel: Keine Abfahrt zum angegebenen Zeitpunkt (8)

Unplausibel, weil es zwar gemäß den Parametern zulässige Linienrouten gibt, die Ein- und AusHst verbinden, auf ihren Fahrzeitprofilen aber keine Abfahrtszeit im eingestellten Toleranzbereich für den Abfahrtszeitpunkt an der Einstiegshaltestelle ermittelt werden konnte und eine Verbindungssuche nicht erlaubt ist.

Unplausibel: Keinerlei Verbindung gefunden (9)

Unplausibel, weil eine Verbindungssuche von Ein- nach AusHst gerechnet, dabei aber keine Verbindung gefunden wurde.

Tabelle 306: Status-Kennungen für den Vorlauf

Status für den Vorlauf (V)

Unbearbeitet (0=

Nicht vorhanden

Plausibel

Plausibel: Entspricht den Angaben (1)

Auf dem Vorlauffahrzeitprofil (beziehungsweise der Vorlauflinienroute oder Vorlauflinie, je nach Genauigkeit der Eingabe) wurde eine Fahrt gefunden, die die für den zulässigen Zeitraum definierte Bedingung erfüllt.

Plausibel: Abweichende Linienroute oder Fahrzeitprofil (2)

Auf einem anderen Fahrzeitprofil (beziehungsweise Linienroute) der Vorlauflinie wurde eine Fahrt gefunden, die die für den zulässigen Zeitraum definierte Bedingung erfüllt.

Plausibel: Abweichende Linie (3)

Auf einem beliebigen Fahrzeitprofil einer anderen Linie im Netz (beziehungsweise Linienroute) wurde eine Fahrt gefunden, die die für den zulässigen Zeitraum definierte Bedingung erfüllt.

Plausibel: Vor- oder Nachlauf durch schnellere Direktverbindung ersetzt (4)

Ersetzung des mehrteiligen, plausiblen Vorlaufs durch eine Direktverbindung von QuellHst nach EinHst, deren Reisezeit kürzer ist als die des mehrteiligen Vorlaufs (Faktor • Reisezeit Direktverbindung + Konstante < Reisezeit des mehrteiligen Vorlaufs).

Plausibel: Ein Teilweg erfordert einen zusätzlichen Umstieg (5)

Ersetzung mindestens eines Vorlaufteilwegs durch eine mit fahrplanfeiner Verbindungssuche gefundene indirekte Verbindung (mit Umsteigen, einschließlich Fußwege).

Plausibel: Unplausibler Vor- oder Nachlauf durch Kurzweg ersetzt (6)

Ersetzung des unplausiblen (mehrteiligen) Vorlaufs durch eine Verbindung von QuellHst nach EinHst, deren Ankunft an EinHst zur Abfahrt der Erhebungslinie an EinHst passt.

Nicht Plausibel

9

Unplausibel, weil unter den angegebenen Plausibilisierungskriterien kein(e) Teilweg(folge) gefunden wurde.

Status für den Nachlauf (N)

Unbearbeitet (0)

Nicht vorhanden

Plausibel

Plausibel: Entspricht den Angaben (1)

Auf dem Nachlauffahrzeitprofil (oder der Nachlauflinienroute oder –linie, je nach Genauigkeit der Eingabe) wurde eine Fahrt gefunden, die die für den zulässigen Zeitraum definierte Bedingung erfüllt.

Plausibel: Abweichende Linienroute oder Fahrzeitprofil (2)

Auf einem anderen Fahrzeitprofil (oder Linienroute) der Nachlauflinie wurde eine Fahrt gefunden, die die für den zulässigen Zeitraum definierte Bedingung erfüllt.

Plausibel: Abweichende Linie (3)

Auf einem beliebigen Fahrzeitprofil einer anderen Linie im Netz (oder Linienroute) wurde eine Fahrt gefunden, die die für den zulässigen Zeitraum definierte Bedingung erfüllt.

Plausibel: Vor- oder Nachlauf durch schnellere Direktverbindung ersetzt (4)

Ersetzung des mehrteiligen, plausiblen Nachlaufs durch eine Direktverbindung von AusHst nach ZielHst, deren Reisezeit kürzer ist als die des mehrteiligen Nachlaufs (Faktor • Reisezeit Direktverbindung + Konstante < Reisezeit des mehrteiligen Nachlaufs).

Plausibel: Ein Teilweg erfordert einen zusätzlichen Umstieg (5)

Ersetzung mindestens eines Nachlaufteilwegs durch eine mit fahrplanfeiner Verbindungssuche gefundene indirekte Verbindung (mit Umsteigen, einschließlich Fußwege).

Plausibel: Unplausibler Vor- oder Nachlauf durch Kurzweg ersetzt (6)

Ersetzung des unplausiblen (mehrteiligen) Nachlaufs durch eine Verbindung von AusHst nach ZielHst, deren Abfahrt an AusHst zur Ankunft der Erhebungslinie an AusHst passt.

Nicht Plausibel

Unplausibel: Keinerlei Verbindung gefunden (9)

Unplausibel, weil unter den angegebenen Plausibilisierungskriterien kein(e) Teilweg(folge) gefunden wurde.

Tabelle 307: Status-Kennungen für den Nachlauf

Tabelle 308: Status-Kennungen für den gesamten Befragungsdatensatz

Status für den gesamten Befragungsdatensatz (G)

Unbearbeitet (0)

Nicht bearbeitet

Plausibel

Plausibel: Entspricht den Angaben (1)

Alle vorhandenen Abschnitte (Vor-, Nachlauf und/oder Erhebungsteilweg) sind plausibel.

Nicht Plausibel

Unplausibel: Keinerlei Verbindung gefunden (9)

Unplausibel, weil mindestens einer der vorhandenen Abschnitte (Vor-, Nachlauf oder Erhebungsteilweg) unplausibel ist.

Unplausibel: Benötigte Fußwege fehlen (10)

Unplausibel, da zwar die Teilwege plausibel sind, aber nicht die Fußwege dazwischen. Das gilt auch für fehlende Übergänge zwischen Haltestellenbereichen.