Règles fondamentales de modification d’un tracé d’itinéraire

Nota : Les règles suivantes s’appliquent tant à la modification du tracé d’un itinéraire de ligne qu’à la modification du tracé d’un itinéraire de système.

Les règles s’appliquent aussi à la modification d’un tracé de chemin à la différence que seuls des nœuds et des zones peuvent être des éléments constitutifs du tracé, et non des points d’arrêt (Éditer le tracé de chemin).

Prenez connaissance des indications fournies sur les opérations possibles dans la barre d’état de la fenêtre de programme.

Dans le tracé d’itinéraire, on distingue les éléments figés des éléments non figés (ou libres). Vous pouvez figer des éléments du tracé lorsque le mode d’édition est activé.

  • Vous ne pouvez pas déplacer d’éléments figés. Ils sont pris en considération dans la recherche du plus court chemin. Le tracé d’itinéraire passe par ces points d’arrêt ou nœuds.
  • Vous pouvez déplacer des éléments libres, c.-à-d. que l’itinéraire passe par l’élément (point d’arrêt/nœud/tronçon) vers lequel l’élément libre est déplacé et non par l’élément libre lui-même.
  • On considère les points d’arrêt de départ et d’arrivée comme des points d’arrêt figés dans le tracé d’itinéraire tant qu’ils ne sont pas déplacés.

Nota : Les éléments libres et figés sont représentés dans différentes couleurs. Vous pouvez configurer la couleur de représentation avec le menu Graphisme > Éditer paramètres graphiques sur la page Base. Les éléments libres sont affichés dans la couleur sélectionnée pour le Marquage 1, les éléments figés dans la couleur sélectionnée pour le Marquage 2 (Configurer les paramètres de base pour la fenêtre d’éditeur de réseau).

Figer un nœud ou un point d’arrêt

1.  Sélectionnez l’itinéraire de ligne ou l’itinéraire de système de votre choix.

2.  Activez le mode d’édition par F5.

3.  Dans le réseau, cliquez sur le nœud ou le point d’arrêt que vous souhaité figer dans l’itinéraire mis en évidence ou cliquez sur le bouton Figer tous points de profil pour figer tous les nœuds ou points d’arrêt de l’itinéraire de ligne souhaité.

L’élément est figé et mis en évidence dans la couleur de marquage 2.

Nota : Vous pouvez libérer l’élément en cliquant dessus à nouveau ou en cliquant sur le bouton Libérer tous les éléments.

Modifier un tracé d’itinéraire ou une section d’itinéraire

Vous pouvez modifier un tracé d’itinéraire de la manière suivante.

Nota : Vous observez la modification prévue du tracé d’itinéraire de ligne comme aperçu direct dans le réseau.

Procédure

Description

Modifier le tracé d’itinéraire entier

Dans ce cas, il n’est pas nécessaire de figer des points d’arrêt, car les points d’arrêt de départ et d’arrivée sont considérés comme figés.

Modifier une partie du tracé uniquement

  • Si le chemin partiel concerné est situé au début ou à la fin du tracé d’itinéraire actuel, il suffit de figer un seul point d’arrêt ou nœud. Vous pouvez alors modifier le chemin partiel entre le point d’arrêt de départ ou d’arrivée et l’élément figé, le reste du tracé d’itinéraire restant inchangé.
  • Si le chemin partiel concerné est situé au milieu du tracé d’itinéraire, une partie du tracé actuel au début et à la fin de l’itinéraire devant donc rester inchangée, vous devez figer deux éléments qui définissent le début et la fin de la section de l’itinéraire pouvant être modifiée (Exemple n°2 : rediriger le tracé d’itinéraire au milieu).

Prolonger le tracé d’itinéraire

Figez le point d’arrêt de départ ou d’arrivée existant et faites glisser le tracé d’itinéraire en maintenant le clic de ce point d’arrêt au point d’arrêt de votre choix puis relâchez le clic.

Raccourcir le tracé d’itinéraire

Figez le point d’arrêt prévu comme nouveau point d’arrêt de départ ou d’arrivée de l’itinéraire et faites glisser le point d’arrêt de départ ou d’arrivée existant sur le point d’arrêt figé en maintenant le clic puis relâchez le clic (Exemple n°1 : raccourcir le tracé d’itinéraire au début).

Visum offre quatre critères de choix de chemin pour la recherche de chemin depuis ou vers des points d’arrêt ou des nœuds figés (Itinéraires de ligne : Configurer les paramètres de recherche de chemins) et recherche le meilleur chemin du point d’arrêt ou nœud figé ou du point d’arrêt de départ de l’itinéraire vers le prochain point d’arrêt ou nœud figé ou vers le point d’arrêt d’arrivée conformément au critère de recherche configuré. Le nouveau tracé du tracé d’itinéraire numérisé est affiché.

Nota : Ceci s’applique aux tracés d’itinéraires de système modifiés :

  • La longueur et le temps de parcours sont appliqués aux nouvelles sections conformément aux attributs d’itinéraire de système actuels.
  • Les longueurs et les temps de parcours des sections non modifiées restent identiques, car le tracé d’itinéraire reste inchangé sur ces sections.
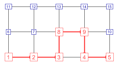
Exemple n°1 : raccourcir le tracé d’itinéraire au début

Le tracé d’itinéraire initial du tracé d’itinéraire à raccourcir est le suivant (points d’arrêt ou nœuds) : 1 > 2 > 3 > 8 > 9 > 4 > 5.

Méthode n°1

1.  Figez le point d’arrêt n°3 (Figer un nœud ou un point d’arrêt).

2.  Faites glisser le point d’arrêt de départ n°1 sur le point d’arrêt n°3.

Le point d’arrêt figé n°3 correspond au nouveau point d’arrêt de départ du tracé. Une recherche du plus court chemin n’a pas été appliquée.

Méthode n°2

1.  Faites glisser le point d’arrêt de départ n°1 sur le point d’arrêt n°3 sans figer d’élément.

Le nouveau tracé d’itinéraire est 3 > 4 > 5. Une recherche du plus court chemin a été appliquée.

Exemple n°2 : rediriger le tracé d’itinéraire au milieu

Le tracé d’itinéraire initial du tracé d’itinéraire à étendre est le suivant (points d’arrêt ou nœuds) : 1 > 2 > 3 > 8 > 9 > 4 > 5.

Méthode n°1

1.  Figez les points d’arrêt n°2 et 9 (Figer un nœud ou un point d’arrêt).

2.  Faites glisser le point d’arrêt n°8 sur le point d’arrêt n°12.

Le nouveau tracé d’itinéraire est 1 > 2 > 7 > 12 > 13 > 14 > 9 > 4 > 5.

Méthode n°2

1.  Figez les points d’arrêt n°2 et 8 (Figer un nœud ou un point d’arrêt).

2.  Faites glisser le point d’arrêt n°3 sur le point d’arrêt n°7.

3.  Libérez le point d’arrêt n°7 en cliquant à nouveau sur le point d’arrêt.

Nota : Les points d’arrêt n°2 et 8 restent figés.

4.  Faites glisser le point d’arrêt n°7 sur le point d’arrêt n°13.

Le nouveau tracé d’itinéraire est 1 > 2 > 7 > 12 > 13 > 8 > 9 > 4 > 5.

Modifier le tracé d’itinéraire par spécification concrète d’un point temporaire

Vous pouvez aussi rediriger le tracé d’un itinéraire de ligne précisément via un point d’arrêt ou un nœud souhaité en sélectionnant l’endroit souhaité via la fonction de recherche, au lieu de faire glisser le point d’arrêt à l’endroit souhaité. Il convient de privilégier cette approche lorsque de nombreux points d’arrêt sont très proches sur le plan géographique.

1.  Vérifiez que l’itinéraire de ligne souhaité est sélectionné et que le mode de numérisation est activé.

2.  Figez les points d’arrêt souhaités comme décrit dans les exemples (Exemple n°1 : raccourcir le tracé d’itinéraire au début et Exemple n°2 : rediriger le tracé d’itinéraire au milieu).

3.  Cliquez droit sur le point d’arrêt à partir duquel vous souhaitez modifier le tracé d’itinéraire.

4.  Sélectionnez l’entrée Sélectionner emplacement dans le menu contextuel.

La fenêtre Rechercher point d’arrêt/nœud s’ouvre.

5.  Sélectionnez les critères de recherche souhaités dans les listes de sélection.

6.  Entrez le mot-clé de votre choix.

L’élément recherché est marqué dans la liste.

7.  Confirmez par OK.

Le tracé d’itinéraire est redirigé via le nœud/point d’arrêt souhaité.

8.  Confirmez par OK.

Impact sur les services et les sections de service

La modification du tracé d’un itinéraire de ligne influe sur les services et les sections de service de l’itinéraire de ligne.

  • Si le tracé est modifié de telle sorte que les éléments de départ et d’arrivée d’un service (ou d’une section de service) n’existent plus dans le nouveau tracé, le service (ou la section de service) est supprimé(e).
  • Si le même élément de départ et d’arrivée est appliqué à un service (ou une section de service) du fait de l’application des règles ci-après, le service (la section de service) est supprimé(e).
  • Si l’application des règles ci-après entraîne la perte de toutes les sections de service d’un service, le service est supprimé.

Ceci s’applique pour les modifications du tracé au début :

Opération

Description

Raccourcir

(une section au début du nouveau tracé est entièrement incluse dans l’ancien tracé)

Si le tracé est raccourci au début, tous les services (sections de service) concernés sont également raccourcis, après modification, ils commencent au premier élément du nouveau tracé.

Prolonger

(une section au début de l’ancien tracé est entièrement incluse dans le nouveau tracé)

Les services (sections de service) qui commençaient au premier élément de l’ancien tracé sont rallongés, c.-à-d. qu’après modification, ils commencent au premier élément du nouveau tracé. Tous les autres services (sections de service) restent inchangés.

Nouveau routage

(tous les autres cas de modifications dans la section au début)

Les services (sections de service) qui commençaient au premier élément de l’ancien tracé sont redirigés, c.-à-d. qu’après modification, ils commencent au premier élément du nouveau tracé. Tous les autres services (sections de service) concernés sont considérés comme s’ils étaient raccourcis, c.-à-d. qu’ils commencent au premier élément restant de l’ancien tracé.

Ceci s’applique pour les modifications du tracé à la fin :

Opération

Description

Raccourcir

(une section à la fin du nouveau tracé est entièrement incluse dans l’ancien tracé)

Si le tracé est raccourci à la fin, tous les services (sections de service) concernés sont également raccourcis, après modification, ils finissent au dernier élément du nouveau tracé.

Prolonger

(une section à la fin de l’ancien tracé est entièrement incluse dans le nouveau tracé)

Les services (sections de service) qui finissaient au dernier élément de l’ancien tracé sont rallongés, c.-à-d. qu’après modification, ils finissent au dernier élément du nouveau tracé. Tous les autres services (sections de service) restent inchangés.

Nouveau routage

(tous les autres cas de modifications dans la section à la fin)

Les services (sections de service) qui finissaient au dernier élément de l’ancien tracé sont redirigés, c.-à-d. qu’après modification, ils finissent au dernier élément du nouveau tracé. Tous les autres services (sections de service) concernés sont considérés comme s’ils étaient raccourcis, c.-à-d. qu’ils finissent au dernier élément restant de l’ancien tracé.

Ceci s’applique pour les modifications du tracé au milieu :

Nota : En raison de la première règle fondamentale, il n’est pas significatif que l’élément de départ et l’élément d’arrivée d’un service (d’une section de service) soient tous deux situés dans la section de tracé modifiée.

  • Si la section modifiée est entièrement située entre l’élément de départ et l’élément d’arrivée d’un service (d’une section de service), le service (la section de service) est également redirigé. L’ajustement de l’heure de départ dépend de la localisation du point de référence. Les heures de départ et d’arrivée calculées au-delà de la section modifiée peuvent dans tous les cas être modifiées.
  • Si la section modifiée contient un et un seul élément externe d’un service (d’une section de service), on procède de la même manière que lorsqu’un tracé est raccourci. Si seul l’élément de départ est situé dans la section modifiée, le service (la section de service) commence au premier élément au-delà de la section modifiée. Si l’élément d’arrivée est situé dans la section modifiée, le service (la section de service) finit au dernier élément avant la section modifiée.
Ajustement du départ de services

Lorsque vous redirigez un itinéraire de ligne, vous devez ajuster les heures de départ des services le cas échéant, afin de ne pas modifier leur position temporelle.

  • Le profil de temps de parcours comporte un élément de référence qui n’est pas perdu : figez une heure de départ/d’arrivée virtuelle de/à l’élément de référence pour chaque service et rétablissez-la en ajustant le départ du service après avoir redirigé et appliqué les nouveaux temps de profils de temps de parcours.
  • Le profil de temps de parcours comporte un élément de référence qui est perdu : si l’élément de départ du service est modifié, figez l’heure de départ du premier élément restant du service. L’élément de départ du service n’est pas modifié : l’heure de départ de l’élément de départ est figée, aucun ajustement n’est nécessaire.
  • Le profil de temps de parcours ne comporte pas d’élément de référence : si l’élément de départ du service est modifié, figez l’heure de départ du premier élément restant du service. L’élément de départ du service n’est pas modifié : l’heure de départ de l’élément de départ est figée, aucun ajustement n’est nécessaire.